【江苏风险地区疫情图,江苏风险区域图等级划分】

新一轮疫情波及20省38市,全国高中风险地区“5+66 ”,本轮疫情由多个不...

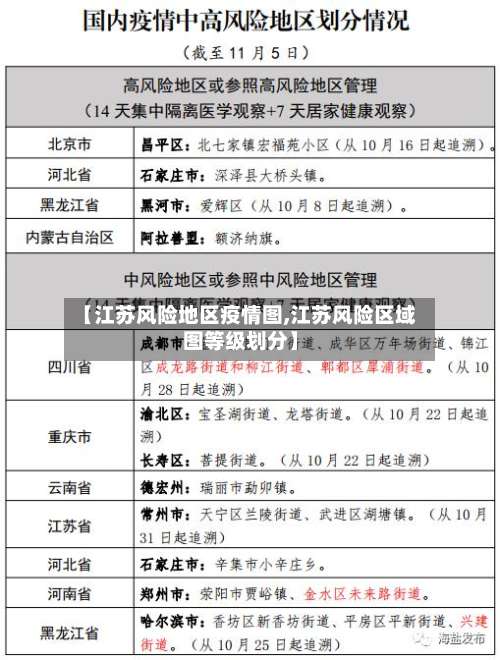
〖壹〗、截至11月6日19时,新一轮疫情已波及20个省(自治区 、直辖市)38个市 ,全国现有高风险地区5个 、中风险地区66个 ,本轮疫情由多个不关联的境外输入源头引发。

【江苏风险地区疫情图,江苏风险区域图等级划分】-第1张图片

〖贰〗、截至11月2日19时,新一轮疫情波及17省34市,全国高中风险地区为“3+43” ,重庆、成都均通报新增本土确诊病例 。

【江苏风险地区疫情图,江苏风险区域图等级划分】-第2张图片

〖叁〗 、南京市此次疫情由德尔塔毒株引起,截至7月26日24时,全市累计报告本土确诊病例106例 ,本土无症状感染者6例,且已开展多轮全员核酸检测,第三轮全员核酸检测也在提前准备中 。疫情基本情况病毒毒株:引起这次疫情的病毒毒株是德尔塔毒株。

【江苏风险地区疫情图,江苏风险区域图等级划分】-第3张图片

南京疫情属于什么风险地区?

〖壹〗、南京本轮疫情由德尔塔(Delta)毒株引发 ,具有传播力强、病毒载量高 、重症比例高、发病进程快等特点,已导致全国多地感染,需高度重视并严格落实防疫措施。

〖贰〗、截止到2021年5月17日的15时 ,江苏省南京市新冠疫情风险等级属于低风险区域 。依据中央人民政府官方网站发布的全国新冠疫情中高风险区域可知,截止到上述日期国内共计有17个中风险区域 、0个高风险区域,均不包含南京市。

〖叁〗、你好 ,南京不是高风险地区。根据近期旅行史或居住史、近来健康状况和病例密切接触史 ,将居民分为高危 、中危和低危人员,并采取针对性控制措施 。 高危人员在定点医疗机构、定点医学观察机构或家中实行严格隔离治疗或医学观察,相关机构和社区严格控制。

〖肆〗、低风险区域 ,南京属于疫情的低风险区域,从禄口机场到长春机场只要有江苏省绿色健康码就可以。一般情况下,所属低风险地区 、健康码为绿色的旅客 ,正常通行至无感测温区测温,落地南京机场不需要核酸检测报告 。南京世界机场叫南京禄口世界机场,位于南京市江宁区禄口街道 ,是江苏省和南京市的门户。

江苏靖江疫情风险等级

〖壹〗 、通过查询相关资料显示,江苏靖江疫情风险等级为低风险等级。根据江苏省发布的疫情风险等级名单了解到低风险地区有高港区,姜堰区 ,兴化市,靖江市,泰兴市等 ,所以江苏靖江疫情风险等级为低风险等级 。江苏靖江简称靖 ,江苏省辖县级市,由泰州市代管,位于泰州市东南部 ,属亚热带季风气候,是江苏省新兴的港口工业城市,总面积665平方公里。

〖贰〗、高风险地区人员不能随意流动 ,不能去,低风险地区,国内防疫政策规定 ,市民出行必须持绿色健康码和48小时内的核酸检测报告,低风险地区不需要进行隔离。疫情防控,人人有责 ,当前,全球疫情仍在蔓延,我国外防输入、内防反弹压力较大 ,防控形势严峻复杂 。

〖叁〗 、江苏泰州近来不属于中高风险地区 ,而是处于低风险状态 。以下是详细解江苏省内风险地区概况 根据江苏卫健委每天风险等级通知,江苏省内的风险地区会进行实时更新和划分。

〖肆〗、不需要,只要有健康码就可以。全国一体化政务服务平台“防疫健康信息码”对低风险地区市民显示绿码 。如果近期去过新发地等高风险场所或者和相关人员有过密切接触 ,这部分人员核查后纳入社区管理,被赋予“居家观察 ”的黄色码状态。无健康码或健康证明(经核实)的人员,实行集中或居家隔离医学观察14天。

苏州解封了吗

〖壹〗、苏州小区封闭又解封是因为区域核酸检测中混采管出现检测异常 ,经复核排除风险后解封 。具体原因和过程如下:混采管检测异常触发管控机制:在区域核酸检测过程中,若混采管出现检测异常,意味着可能存在潜在感染风险。此时相关部门会立即启动混采阳性异常处置机制 ,以最快速度应对可能的疫情传播。

〖贰〗 、苏州小区出现封闭后又解封的情况,通常是区域核酸检测中混采管发现异常后采取的临时管控及后续解除措施,具体如下:临时封闭原因:在区域核酸检测工作中 ,若混采管检测结果出现异常,为防止病毒扩散,会第一时间对采样对象所在小区落实管控措施 ,尽可能减少人员流动 。

〖叁〗、苏州封控区和管控区的具体解封时间暂未通知 ,需根据是否满足解封条件来确定。具体解封标准如下:封控(闭)区解除标准:近14天区域内无新增病例或无症状感染者。区域内最后一名密切接触者自末次暴露超过14天,核酸检测为阴性 。解封前2天区域内所有人员完成一轮核酸筛查,均为阴性。

发表评论