【中国各大地区疫情情况,中国各大地区疫情情况最新消息】

中国疫情最严重的三个省

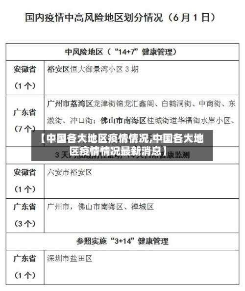
〖壹〗 、江苏省是近来全国疫情最为严重的省份之一。根据最新的中高风险区域名单 ,江苏省拥有2个高风险地区和50个中风险地区 。8月1日,江苏新增40例本土确诊病例,其中11例为轻型 ,29例为普通型。同时 ,新增2例本土无症状感染者,以及3例境外输入确诊病例。

【中国各大地区疫情情况,中国各大地区疫情情况最新消息】-第1张图片

〖贰〗、疫情最严重的三个省是湖北省、广东省和河南省 。湖北省是疫情爆发的中心地带,尤其是武汉市 。这里最初出现了大量病例 ,并迅速成为全国乃至全球关注的焦点。湖北省的疫情严重程度与武汉市的华南海鲜市场有关,这里被认为是病毒传播的源头之一。随后,湖北省及武汉市采取了严格的封城措施 ,以遏制病毒的传播 。

【中国各大地区疫情情况,中国各大地区疫情情况最新消息】-第2张图片

〖叁〗 、近来没有直接数据表明台湾省疫情现存确诊人数多于西安,且西安疫情已得到有效控制,而台湾省疫情形势需结合其最新官方数据评估 ,以下为详细分析:西安疫情现状 规模与特点:西安疫情是我国自武汉以来,在超大城市中发生的病例数比较多 、规模最大的一次本土疫情,发病数达1800例以上。

【中国各大地区疫情情况,中国各大地区疫情情况最新消息】-第3张图片

1918年西班牙大流感全球5千万到一亿人死亡,当时中国的情况如何?

〖壹〗、年至1920年“西班牙大流感”肆虐全球时 ,中国正处于民国时期,整体疫情存在感不强,具体情况如下:疫情分布与规模:中国多地爆发流感疫情 ,包括北方的黑龙江、吉林 ,沿海的广东 、江苏、山东,以及内陆的四川、云南等省。云南省出现数千人死亡的情况,上海在1918至1919年流感中死亡901人 。

〖贰〗 、年西班牙大流感期间 ,中国同样遭受了沉重打击,但缺乏精确死亡数据,整体情况可概括为以下几点:传播路径与初期影响流感通过沿海口岸(如上海)传入中国。上海作为商业中心和人口密集地 ,成为最早爆发点之一。病毒迅速从城市向内陆扩散,借助商旅、军队调动等途径渗透至城镇和偏远乡村 。

〖叁〗、年4月,西班牙流感登陆广州 ,之后就开始向全国蔓延,这时正是北洋军阀时期,国穷民贫 ,在遭遇鼠疫不久,又遇到这种要命的流感病毒肆虐,政府根本没有能力和办法防疫 ,只能靠老百姓自己硬抗。在这次大流感横虐中到底死了多少人 ,也没有准确的数据统计。据称至少死了三百万 。

〖肆〗 、二)中国的大流感 亚洲当时虽然远离一战中心,但也没有躲过流感病毒的肆虐,因此中国、印度等地也都被纷纷波及。在1918年4月 ,西班牙流感登陆广州,之后就开始向全国蔓延,这时正是北洋军阀时期 ,国穷民贫,而更为糟心的事在于,此前我们国家正经历着另外一场疫情 ,叫做肺鼠疫 。

全球疫情升级!世卫组织:中国以外地区才是最大担忧

世卫组织认为中国以外地区是当前全球疫情的最大担忧,全球疫情处于关键时刻,建议各国迅速采取行动 。世卫组织总干事谭德塞的表态:当地时间27日 ,谭德塞在日内瓦表示,全球疫情处于关键时刻,中国以外地区成为最大担忧 。他指出 ,新冠肺炎病毒不是流感 ,中国防疫经验表明,只要采取正确的措施,就可以控制疫情。

世卫组织总干事谭德塞指出 ,星期天全球新增病例超过18万3000起,这是自12月暴发冠病大流行以来的单日比较高数据。拉丁美洲疫情严重:拉丁美洲特别是巴西的疫情最为令人担忧 。世卫紧急项目执行主任瑞安提到,智利、阿根廷 、哥伦比亚、巴拿马、玻利维亚和危地马拉的病例都出现暴增。

世卫组织总干事谭德赛认为 ,近来各国仍有机会通过积极行动阻止新冠肺炎疫情演变为全球危机,其核心依据与行动方向如下:全球疫情现状与风险评估中国境外传播情况:截至通报会时,中国以外12个国家共报告92例人传人病例 ,出现19例致命病例,但尚未形成持续社区传播(除钻石公主号邮轮外)。

发表评论